5月16日,中国研究生创新实践系列大赛年度启动大会暨中国研究生创新实践成果交流会在南京成功举办。会上,中国学位与研究生教育学会发布了《中国研究生创新实践系列大赛2024年度报告》,我校上榜研究生培养单位年度规模贡献力TOP100榜单,位列全国第92位、四川省高校第6位。

研究生培养单位年度规模贡献力TOP100榜单
近年来,学校持续深化研究生教育教学综合改革,将研究生学科竞赛作为研究生培养的重要载体,营造敢于突破创新、超越引领的学术氛围。2024年,我校共有159支队伍报名参加中国研究生创新实践系列大赛,获得了国家奖20项。

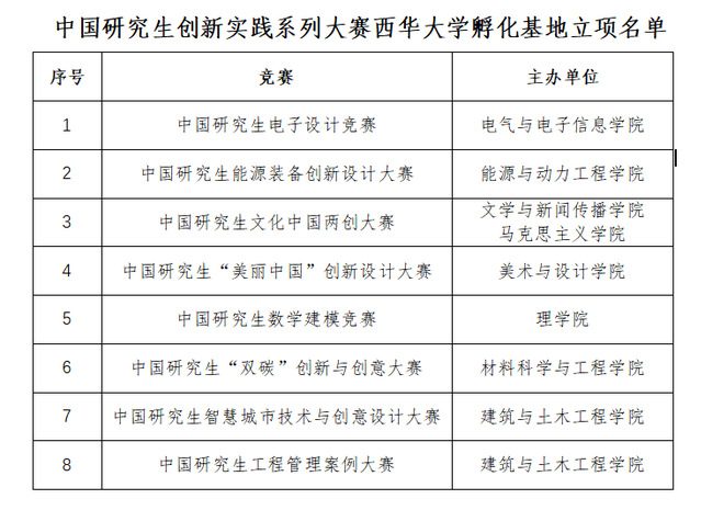
为加大学科竞赛成果产出,今年我校依托校内重点科研平台、实验室、二级培养单位等创新建立了“学校—基地”两级孵化机制,加大对中国研究生电子设计竞赛等8项赛事的资助力度。目前,电气与电子信息学院已邀请中国研究生电子设计竞赛专家组委完成了进校宣讲,能源与动力工程学院参与协办第十二届中国研究生能源装备创新设计大赛。
与此同时,为调动研究生参加科技创新、学科竞赛等活动的积极性,我校开启了“育苗计划”工作,对2024年以来产出的一批标志性创新成果项目进行后补助立项资助。资助标准如下:

今后,我校将进一步加大对研究生创新实践能力的培养力度,以赛促教、以赛促学、以赛促改、以赛促创,助推学校研究生教育高质量发展。